Xử lý nước thải, chất thải gia súc, gia cầm là nhu cầu bức thiết của các trang trại chăn nuôi. Nước thải có mùi xú uế, ảnh hưởng đến người dân và môi trường xung quanh. Hàm lượng chất hữu cơ, phú dưỡng cao là tác nhân gây ô nhiễm nặng nề cho các vùng lân cận. Do đó phải áp dụng các biện pháp xử lý triệt để, trong đó có việc ứng dụng máy ép bùn.
Năm 2020, Cục chăn nuôi (cơ quan trực thuộc Bộ Nông nghiệp và Phát triển nông thôn) định hướng ngành chăn nuôi Việt Nam sẽ tăng trưởng khoảng 4%. Sản lượng thịt các loại đạt khoảng 5,5 triệu tấn. Thịt lợn khoảng 64-67%, thịt gia cầm khoảng 25-27%, thịt gia súc ăn cỏ 9-11%. Sản lượng trứng đạt 14,5 tỷ quả và khoảng 1,2 triệu tấn sữa.
THÀNH PHẦN TÍNH CHẤT NƯỚC THẢI, CHẤT THẢI CHĂN NUÔI
Nguồn phát sinh chủ yếu từ nước tắm gia súc (lợn, bò), phân, nước tiểu và thức ăn thừa.
Nước thải chăn nuôi chứa rất nhiều vi khuẩn, mầm bệnh, giun sán, trứng (bào tử), ấu trùng, … cực kỳ ảnh hưởng đến sức khỏe con người nếu tiếp xúc trực tiếp. Ngoài ra nước thải loại này còn gây mùi hôi, ô nhiễm đất, nước.
➜ Ví dụ: Virus lở mồm long móng lợn có thể tồn tại từ 100 – 120 ngày, trứng giun sán tồn tại được trong 5 – 6 tháng.
Trung bình mỗi ngày một con lợn (heo) thải ra khoảng 2 lít nước tiểu và 2,7 kg phân. Trong đó có 70-80% thành phần protein, axit amin, cellulose, chất béo, hydrat cacbon. Còn lại là các chất muối, ure, amoni, clorua, SO42-, đất cát… Hàm lượng Nito, Photpho cực cao (tượng tự như nước thải ngành thủy sản).

Nước thải/chất thải chăn nuôi áp dụng Quy chuẩn nào?
Theo QCVN62-MT:2016/BTNMT (áp dụng cho nước thải lợn, bò, gà, tôm, cá, …), giá trị ngưỡng cho phép của các thông số trong nước thải chăn nuôi là:
|
TT |
Thông số | Đơn vị | Giá trị A |
Giá trị B |
|
1 |
pH | – | 6 – 9 |
5.5 – 9 |
|
2 |
BOD5 | mg/l | 40 |
100 |
|
3 |
COD | mg/l | 100 |
300 |
|
4 |
Tổng chất rắn lơ lửng | mg/l | 50 |
150 |
|
5 |
Tổng Nitơ (theo N) | mg/l | 50 |
150 |
|
6 |
Tổng Coliform | MPN (Most probable number) hoặc CFU (Colony Forming Units) /100 ml | 3000 |
5000 |
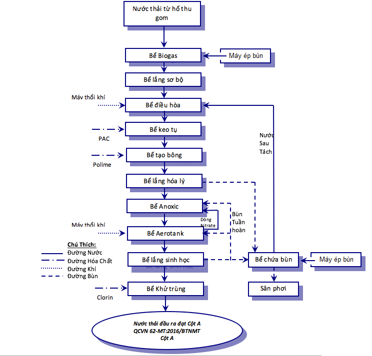
QUY TRÌNH XỬ LÝ NƯỚC THẢI, CHẤT THẢI CHĂN NUÔI
Quy trình xử lý nước thải chăn nuôi cơ bản tại Việt Nam, bao gồm các bước sau:
- Tách phân
- Biogas
- Xử lý hóa lý kết hợp sinh học.
- Xả thải ra môi trường hoặc tái sử dụng
- Tách, ép phân trong nước thải

1. Tách phân
Ngay từ giai đoạn đầu tiên, máy ép bùn đã thể hiện được tính hữu dụng của nó. Các trang trại thường sử dụng các loại máy ép bùn như: máy ép bùn trục vít, máy ép bùn ly tâm, …
ARK Việt Nam chúng tôi chuyên phân phối và sản xuất tất cả các loại máy ép bùn trên, với đa dạng các phiên bản công suất. Cùng ưu điểm dây chuyền công nghệ theo tiêu chuẩn Hàn Quốc, chúng tôi có nhà máy gia công, lắp ráp ngay tại Việt Nam.
- Máy ép bùn sẽ tách gần như hoàn toàn phân rắn ra khỏi nước thải.
- Giảm nồng độ ô nhiễm trong nước thải, tiết kiệm chi phí xây dựng hệ thống xử lý.
- Tận dụng sản xuất phân bón trồng trọt.
- Giảm tối đa lượng nước thành phần, từ đó giảm khối lượng và thể tích chất thải. Giảm chi phí vận chuyển, diện tích lưu trữ.
2. Biogas
Công nghệ Biogas dựa trên hoạt động của vi sinh vật kỵ khí.
Bể biogas giúp ủ chất thải chăn nuôi, phân hủy tạo ra các chất khí như Metan (CH4), CO2, N2, H2O, H2S. Trong đó CH4 có thể sử dụng làm khí đốt, nấu nướng, sấy khô, chạy máy phát điện. Giúp tiết kiệm nhiên liệu.
➜ Lưu ý: khí H2S sinh ra gây ăn mòn đường ống dẫn khí, nên cần phải loại bỏ.
Nếu trang trại lớn, chất thải nhiều, thể tích khi sinh ra cao. Bể biogas sẽ được thiết kế bằng cách phủ bạt HDPE (High-density polyethylene) chống thấm, thay vì bê tông.

3. Xử lý kỵ khí
Nếu không dùng bể biogas, hệ thống bể kỵ khí UASB (Upflow Anaerobic Sludge Blanket) sẽ được ứng dụng.
Về cấu trúc, bể UASB là một bể xử lý với lớp bùn dưới đáy, có hệ thống tách và thu khí, nước thải sau xử lý sẽ đi ra ở phía trên. Các vi sinh vật kỵ khí có trong bùn sẽ phân hủy các chất hữu cơ có trong nước thải. Khí được thu lại và dẫn về thùng chứa.

➜ Xem thêm: Hiểu rõ hơn về Hệ thống xử lý nước thải, bùn thải thủy sản
Quá trình khử nitrate
Trong hệ thống bể UASB, bể anoxic diễn ra quá trình nitrate hóa, khử thành khí nitơ, N2O hoặc NO. Các khí này thoát ra ngoài, từ đó nitơ được loại bỏ.
NO3– → NO2– → NO(g) → N2O (g) → N2 (g)
Một số loài vi khuẩn khử nitrate được sử dụng phải kể đến: Bacillus, Pseudomonas, Methanomonas, Paracoccus, Spirillum, Thiobacillus, Achromobacterium, Denitro bacillu, Micrococus, Xanthomonas.
NO3– + 1,08 CH3OH + 0,24 H2CO3 → 0,056 C5H7O2N (đại diện tế bào vi khuẩn) + 0,47 N2 + 1,68 H2O + HCO3–
NO3– + 0,345 C10H19O3N + H+ + 0,267 NH4+ + 0,267 HCO3– → 0,612 C5H7O2N (đại diện tế bào vi khuẩn) + 0,5 N2 +2,3 H2O + 0,655 CO2
|
Ưu điểm |
Nhược điểm |
|
|
4. Bể điều hòa
Bể điều hòa có tác dụng điều hoà lưu lượng, nồng độ các chất ô nhiễm và trung hoà pH.

5. Xử lý hiếu khí
Bể sinh học hiếu khí sẽ là giai đoạn tiếp theo quyết định hiệu quả xử lý của cả hệ thống. Các chất hữu cơ còn lại sẽ bị phân hủy trong môi trường không khí.
Amonia sẽ được chuyển thành nitrate nhờ sự giúp sức của 2 chủng vi sinh vật Nitrosomonas và Nitrobacter. Sinh khối do vi sinh vật tạo ra sẽ trở thành bùn ở các bể lắng.
NH4+ + 2 O2 → NO3– + 2 H+ + H2O
4 CO2 + HCO3– + NH4+ + H2O → C5H7O2N (tế bào vi khuẩn, tạo ra sinh khối) + 5 O2
6. Bể keo tụ, tạo bông
Nước thải sau đó được bơm qua bể keo tụ, các hóa chất keo tụ (như PAC, polymer PAM) được châm vào kết hợp với hệ thống khuấy. Nồng độ PAC hay PAM cần được tính toán phù hợp, tránh thiếu hoặc dư thừa.
Nhờ có các chất keo tụ mà các chất lơ lửng kết dính với nhau tạo thành những bông cặn lớn, dễ lắng xuống đáy bể lắng, tách ra khỏi nước thải.
7. Bể lắng hóa lý và bể lắng sinh học
Quá trình keo tụ sẽ phát sinh và gia tăng liên tục lượng bùn. Bùn được thu gom ở các bể lắng và đưa về bể chứa bùn.
8. Khử trùng
Sau khi trải qua các phương pháp hóa sinh, nước thải chăn nuôi còn chứa khoảng 105 – 106 vi khuẩn trong 100ml nước. Chlorine sẽ được sục vào nước. Đây là chất khí có tính oxi hóa mạnh làm phá hoại quá trình trao đổi chất dẫn đến tiêu diệt vi sinh vật.
9. Hồ hoàn thiện
Được xây dựng để loại bỏ các sản phẩm phụ độc hại từ quá trình khử trùng nước bằng clo, trước khi thải ra môi trường hoặc tái sử dụng trong chăn nuôi.
XỬ LÝ BÙN THẢI, CHẤT THẢI CHĂN NUÔI
Lượng bùn sinh ra từ các bể lắng sẽ được lưu trữ trong các bể chứa bùn trước khi ép. Phương pháp truyền thống là sử dụng sân phơi bùn. Tuy nhiên đây là cách thức lạc hậu và chiếm nhiều diện tích.
Máy ép bùn một lần nữa phát huy được vai trò của mình. Đặc biệt các sản phẩm máy ép bùn của ARK Việt Nam cho bùn thành phẩm có độ khô ấn tượng và hoạt động ổn định.

ƯU ĐIỂM CỦA MÁY ÉP BÙN TRONG XỬ LÝ NƯỚC THẢI, CHẤT THẢI CHĂN NUÔI
- Xử lý chất thải kịp thời, không gây tắc nghẽn, ứ đọng. Không gây ảnh hưởng đến môi trường. Đồng thời giảm thiểu nguy cơ bệnh tật cho gia súc, gia cầm.
- Tiết kiệm chi phí nhân công so với phương pháp sân phơi bùn hay máy ép bùn khung bản. Vốn làm việc kém hiệu quả. Giảm ảnh hưởng đến sức khỏe con người.
- Tiết kiệm chi phí vận chuyển, tiết kiệm nước, nâng cao hiệu quả kinh tế.
- Cơ chế vận hành đơn giản, tự động. Có thể nâng cấp máy ép bùn dễ dàng, mà không làm ảnh hưởng đến cả hệ thống.
Việc ứng dụng máy ép bùn vào xử lý nước thải, chất thải chăn nuôi mang lại hiệu quả kinh tế cao và lâu dài. Quý khách hàng cần tư vấn loại máy phù hợp, kèm báo giá chi tiết. Hãy liên hệ ngay với ARK Việt Nam để được hỗ trợ kịp thời.
Chắc chắn rằng, khi lựa chọn ARK Việt Nam, bạn sẽ không bao giờ phải thất vọng
Điện thoại: 0977.675.754 (Mr Trúc)Website: www.arkvietnam.com
Email: arkvn234@gmail.com
Trụ sở chính: Tầng 5, tòa nhà N03-T7, KĐT Ngoại Giao Đoàn, Bắc Từ Liêm, Hà Nội.
Văn phòng HCM: 68-70 Hoàng Diệu, Phường 13, Quận 4, HCM.




